本网讯(m88官网 侯梦园 梁倩)为进一步强化员工安全防范意识,提高员工的自我保护能力。在辅导员梁倩的组织下,2017级财务管理、物流管理、人力资源管理、会计学ACCA四个专业分别组织开展了春季安全教育活动。
“进教室”-主题班会开起来
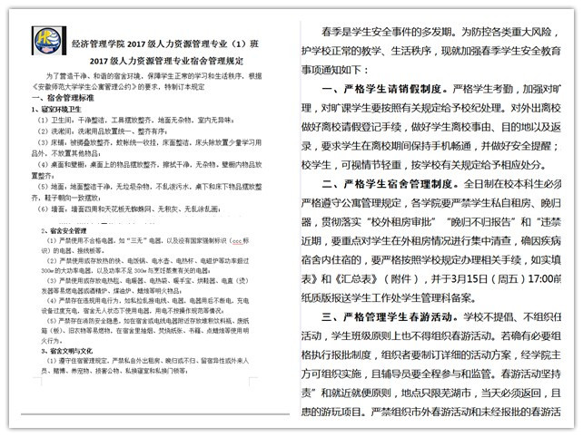
3月12日-14日,四个专业分别召开了春季安全教育主题班会,会议围绕“三个严格,四个加强”,对加强春季员工安全教育和管理工作进行了系统阐述;紧接着对人身安全、网络安全、卫生安全、心理健康和外出兼职等方面给大家做了详细指导,并结合曾经发生的员工安全事例,传授排除安全隐患、妥善处理安全问题的方式方法。

“学文件”专题学习活起来
通过主题班会,各班级深入学习了公司春季安全教育的相关要求;深入宿舍,班委将班级管理制度再次张贴在新搬迁的员工宿舍内,并逐字逐句领学,帮助员工深入了解公司的管理要求以及班级的规章制度,强化同学们的安全意识。


“进宿舍”-安全排查动起来
各班级班委利用每周一次的班级卫生检查机会,排查各宿舍存在的安全隐患,及时发现、及时制止;并不定期深入员工宿舍,开展晚点名,杜绝员工出现晚归不归情况。

春季是员工安全事件的多发期,强化安全教育是这个时期的重点工作。此次活动的组织强化了同学们的安全防范意识,相信同学们在以后的学习生活中一定会坚守安全底线,时刻将安全牢记心中,将理念化为行动!