为深入学习宣传贯彻党的二十大精神,引导员工在社会实践中受教育、长才干、作贡献,经管公司继承传统、紧扣专业、深挖特色、围绕思政大课开展寒假社会实践活动。
五育并举,全员协同打造寒假社会实践“育人”大课
公司召开员工寒假社会实践领导组工作会议,班级、员工会各级各类员工组织层层动员,引导在寒假员工发挥专业优势、提升创新能力,积极参加寒假社会实践活动,构建全员育人新局面。根据要求,面向员工积极推介社会观察课、职场体验课、文化传承课、创新创业课、志愿服务课、青春共读课。充分结合公司专业学科特点和工作实际,开设了“经管繁星”员工骨干能力提升训练营等具有公司特色的寒假社会实践活动。

躬于实践,把寒假社会实践论文写在江淮大地上
紧扣公司两大振兴行动计划,围绕“第二课堂成绩单”制度和人才培养方案,将学科优势、社会需要和人才培养结合起来,推动社会责任感提升、实践能力导向型寒假社会实践活动。


经管学子在乡镇、街道、社区党、团组织的统一领导和调度下,积极参与公益服务、社区服务等志愿服务。同学们走入社区,利用专业所学,积极开展金融知识宣讲、防诈骗教育知识普及等活动,在志愿服务、奉献自我的过程中,展现出新时代青年勇于奉献、敢于担当的精神。


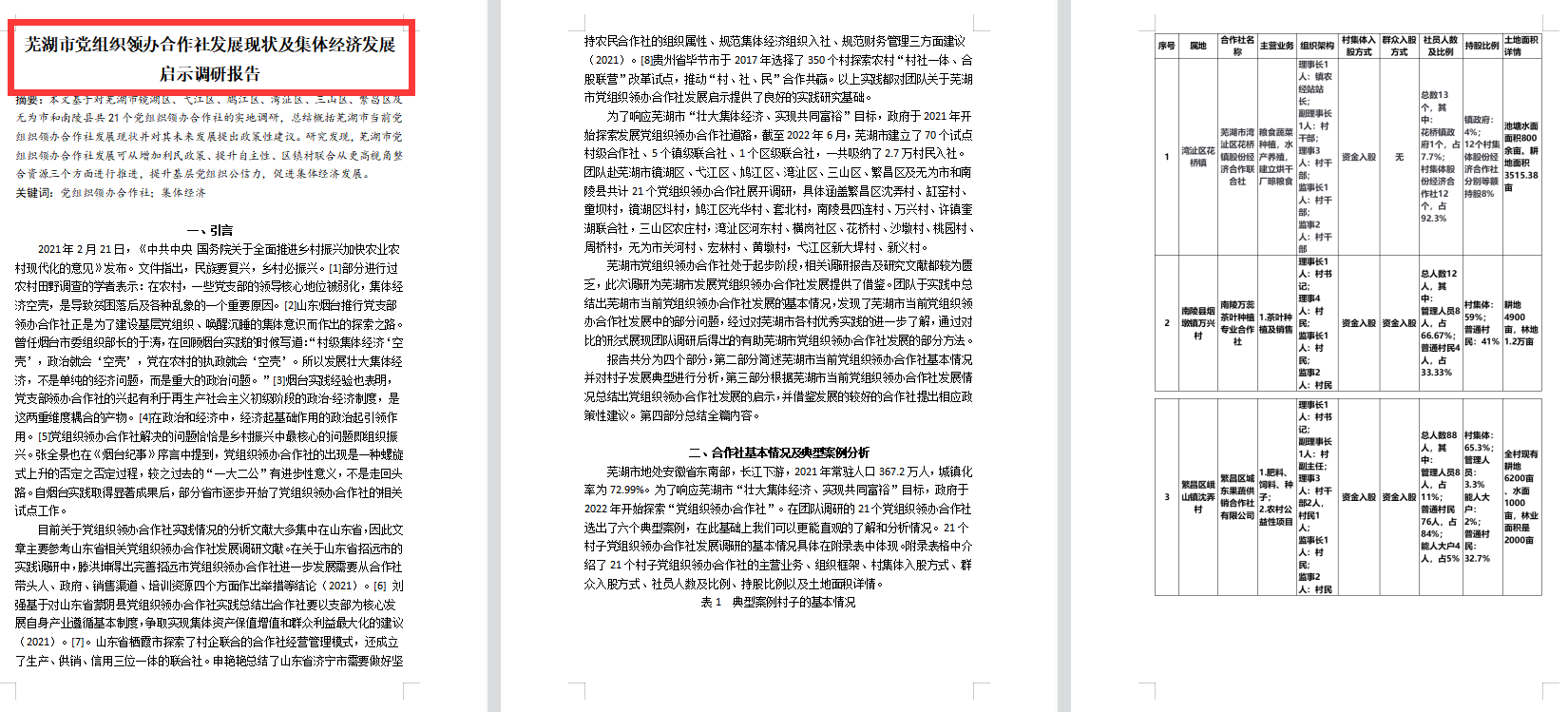
经管学子结合“挑战杯”等学科竞赛项目,开展流域生态补偿政策对水环境影响调研、芜湖市党组织领办合作社调研、安徽“专精特新”企业发展生态调研、宁国市山核桃产业发展调研、红色旅游助推乡村振兴调研等,走进基层一线,将论文写在基层土地上。

围绕“我的家乡民俗故事”“我的暖冬故事”主题,面向员工开展文化传承活动。经管学子走进家乡博物馆、规划馆,走进民俗艺人、民俗文化,一张张生动的照片、一段段丰富的短视频,感受传统年味和“徽文化”的魅力。



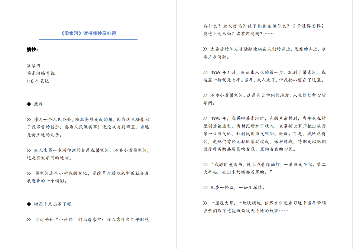
开展“经管学子青年大学习”,组织经管学子阅读《习近平的七年知青岁月》《梁家河》《习近平与老员工朋友们》《习近平用典》《平易近人》《苦难辉煌》等书籍,通过小组共读、小组分享、交流感悟等党史引导员工认真学习领会习近平新时代中国特色社会主义思想和党的二十大精神。
发挥品牌优势,书写“员工成长+”寒假社会实践大文章
公司结合专业学科特点、员工成长发展需求,开展“经管繁星”员工骨干能力提升专题培训系列活动,为员工骨干提供“充电”学习平台,助力员工骨干成长发展,更好发挥员工骨干示范和带头作用。面向毕业班员工开展2023届毕业生报考公务员、选调生专题培训会,做好员工职业成长规划和就业指导。


m88官网高度重视员工寒假成长发展,通过“点对点”联系指导、“键对键”线上沟通、“点对面”主题班会持续助力员工成长发展,“赢在寒假”。